
Ваша оценкаЖанры
Рейтинг LiveLib
- 544%
- 440%
- 313%
- 23%
- 11%
Ваша оценкаРецензии
orlangurus10 декабря 2021"Ну, ни пуха, и пусть тебе хорошо пишется!"
Читать далее"Люди умирали и от куда меньшего, чем вера в силу слов. Если ты во что-то веришь и если в это верят и окружающие, то ты идёшь к этому, хочешь или не хочешь. Магдалке даже каких-то особых способностей не требовалось, чтобы её проклятие подействовало. Вера людская, вера во что угодно, но твёрдая и крепкая, это страшная сила, пойми!"
Именно такими словами описывает последняя из житковских ведуний Ирма суть многолетней запутанной истории взаимоотношений двух деревенских семейств, которые к тому же состоят в родстве и их женщины занимаются ведовством. Дора - главная героиня книги - отпрыск одной из этих семей, во взрослой жизни ставшая этнографом и сделавшая свою профессию инструментом для выяснения всех перипетий жизни своей тёти Сурмены и родственников "с той стороны", т.е., в современном понимании - из Словакии.
Всё это звучит довольно неплохо, но книга меня всё же разочаровала. Основную часть текста занимают выписки из документов, которые Дора изучает в архиве. Да, среди них и бумаги чешской ГБ, и "Аненербе", но казённого языка, увы, не отменили ни там, ни там... И вся книга написана сухо, отстранённо. Это, как я понимаю, обусловлено характером Доры - человека, до макушки набитого комплексами и гештальтами. Сочувствия она у меня почему-то не вызвала. Даже не почему-то, на самом деле я ведь знаю почему: она своими страданиями подменила историю о колдуньях, которую я намеревалась прочитать со всем моим удовольствием. Так что спешу предупредить любителей мистики и магического реализма - не возлагайте на эту книгу слишком больших надежд.
57 понравилось
1K
Ms_Lili1 августа 2023Все потому что Дора - дура
Читать далееЖиткова - реальный населенный пункт, одна из деревень, затерянных в Белых Карпатах между Чехией и Словакией. До 1948 года здесь не было электричества, а до 1950 не было даже межгородской автобусной линии. Здесь действительно издавна жили женщины, о которых говорили, будто они наделены особыми способностями. Говорят, они врачевали болезни травами, находили потерянное и спрятанное, давали советы в семейных проблемах.
Настоящие и вымышленные ведуньи передавали свои знания по женской линии и считались уважаемыми женщинами в своих общинах. Последняя ведунья из Житкова Ирма Габргелова умерла в 2001 году в возрасте 97 лет. Ее мать тоже была ведуньей по прозвищу Струганка. Ее дом, в котором она прожила около 50 лет, сегодня стал музеем последней ведуньи. Ее последний сын Йозеф Габргел умер в 2022 году, он рассказывал, что к его матери приезжали люди со всей Чехии, Словакии, иногда с Австрии и Венгрии. К ней приходили коммунисты, христиане, нацисты. «Во время войны к ней пришел немецкий командир, чтобы она предсказала ему, выиграют ли они войну. Мамка сказала ему тогда, что он сам воочию увидит, как русские победят их, и что им повезет, если они вообще останутся в живых,» - вспоминает Йозеф.
Катарина Тучкова говорит в интервью, что она три года изучала ведуний и неоднократно ездила в Житкову и говорила с местными жителями. В основу ее книги лег этнографический и архивный материал. На вопрос, верит ли она в магию ведуний, она отвечает, что по характеру она скептик как и ее героиня Дора Идесова, однако, она признает, что житковские ведуньи, скорее всего, понимали, как функционирует тело и психика, и это помогало им выполнять свою работу. Всегда были люди, которые их не любили. Не только соседи с личной неприязнью, но и Церковь, потом коммунисты, врачи и ученые. Узнав больше о жизни Ирмы и ее работе, Тучкова осознала, какую роль ведуньи играли в жизни общины и прониклась к Ирме большим уважением. Именно по этой причине она приняла решение посреди всех фиктивных персонажей сохранить настоящее имя Ирмы Габргеловой, чтобы увековечить память о ней. Ей жаль, что наследники Ирмы остались недовольны, но она не сожалеет о своем решении.
Ведуньи Тучковой представляют собой смесь практических знаний, проницательности и психологических приемов, немного магии, немного фокусов и шарлатанства. Так, героиня книги ведунья Сурмена не только смешивала травы, но и отлично умела вправлять вывихи, чему ее научил могильщик, а также имела при себе девочку, которая встречала ее посетителей на остановке и пока провожала их до места, выспрашивала подробности их жизни (чем напомнила мне истории о болгарской Ванге, которые я очень люблю несмотря на их сомнительную достоверность).
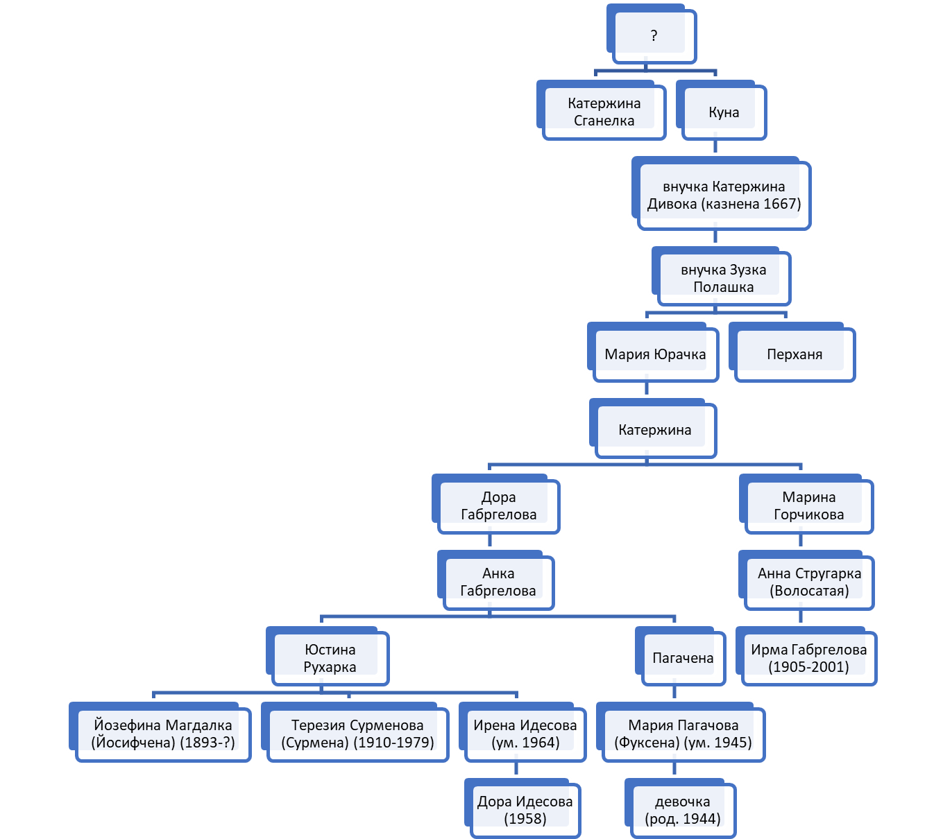
Книга мне очень понравилась, я давно хотела ее прочитать, но существует она только в бумаге. Ее немного сложно читать из-за обилия архивных документов (написанных простым языком и уменьшенным шрифтом, но все же это серьезно утяжеляет повествование). Под конец события начинают ускоряться, и происходит некоторая путаница в именах и в родстве. Поскольку женщины имеют обыкновение менять фамилии, а героини живут в маленьких поселениях, то все семьи так или иначе состоят в родстве друг с другом. Одна фамилия может всплывать то в одном, то в другом месте, все так или иначе приходятся друг другу родственниками. Внебрачные дети, связи с родственниками тут в порядке вещей, поэтому я потрудилась составить генеалогическое древо ведуний по женской линии. Надеюсь, кому-нибудь пригодится.
45 понравилось
628
Arielliasa25 июля 2025Читать далееНикогда не доводилось читать чешскую литературу, но первое знакомство получилось хоть и странным, но вполне удачным. Тема мне тоже была не знакома, и пришлось немного поискать информацию. Единственное замечание – это то, что тот пласт информации, который мне попался, явно свидетельствует о том, насколько писательница перевернула реальность, но так как роман никогда и не воспринимался мною как экскурс в историю, то за минус это не посчитала. Да, приукрашено, да, местами авторка перебарщивала, но по итогу вышел вполне добротный роман.
Дора Идесова много лет спустя после смерти тёти решает узнать, кем же была её родственница и насколько правдивы слухи, что тётка была могущественной ведуньей. В этих слухах её считали хорошей врачевательницей, предсказательницей и женщиной, повелевающей погодой. Какое-то время тётя воспитывала героиню и её младшего брата, а после женщину обвинили в убийстве и посадили в психиатрическую лечебницу, где она и окончила свою жизнь. Вернувшись в родную деревню, Дора общается с местными жителями, чтобы выяснить правду. Действительно ли моравские ведуньи обладали сверхъестественными способностями или же они были обычными шарлатанками, наживающимися на бедах других людей?
История странная, и также странно она построена. Само повествование рваное, постоянно переносящее героиню то в прошлое, то в настоящее, и местами я слегка терялась из-за резкой смены времени. Несмотря на то, что Дора главная героиня, о ней самой известно слишком мало, и той информации, которой авторка делится с читателями, явно недостаточно, чтобы заинтересоваться девушкой. Акцент смещён на личную и сексуальную жизнь героини, и если честно, то все эти моменты вызывали у меня тошноту (особенно тот, где она с мужчиной в баре познакомилась, зачем там эта сцена для меня непонятно). Как-то не сильно меня прельщало копаться в случайных связях героини, когда ничего, помимо этого, я о ней так и не узнала.
Не могу сказать, что о её тёте информации больше, но она хотя бы вызывает интерес. Правда, я как-то построила куда более завышенные ожидания, а когда поняла, что они не сбудутся, расстроилась. Это такой слабый магический реализм с вкраплением научного взгляда и огромной веры в бога. Писательнице, наверное, стоило выбрать один жанр, а не мешать всё подряд, но складывается впечатление, что она ставила на историческую часть. К сожалению, она показалась мне весьма надуманной, и воспринять историю не как художественную попросту не удалось. Мне не сложно воспринимать магический реализм рядом с религией, потому что в каком-то смысле это вполне обосновано для тех времён, но нельзя усидеть сразу на двух стульях, выбирая между магическим реализмом и научным убеждением, что ничего сверхъестественное не может существовать.
И тут мы переходим к той линии, где писательница на полном серьёзе вставляет часть про то, как героиня по просьбе своей тётки помогает ей дурить людей. После такого любой магический реализм разваливается, а проблема в том, что это случилось даже не в середине истории, а намного раньше. И после этих сцен показываются те, где тётка грозу успокаивает и будущее предсказывает. Поэтому, несмотря на то, что роман интересно было читать, я не могу с полной уверенностью сказать, как именно я к нему отношусь. Авторка слишком заплутала между двумя совершенно неподходящими друг другу линиями и окончательно потерялась, что особо хорошо видно в финале.
Я заинтересовалась всей этой темой моравских ведуний. Жаль, что по ней практически невозможно найти что-нибудь переведённое с чешского на русский.
43 понравилось
307
Цитаты
Подборки с этой книгой
Книги в мире 2talkgirls
JullsGr
- 6 442 книги

Феминистская литература
ne_vyhodi_iz_komnaty
- 203 книги
Хочу прочитать. Современная литература
melancholia
- 546 книг
Моя книжная каша
Meki
- 16 163 книги
Книги на Halloween
xVerbax
- 272 книги
Другие издания




































